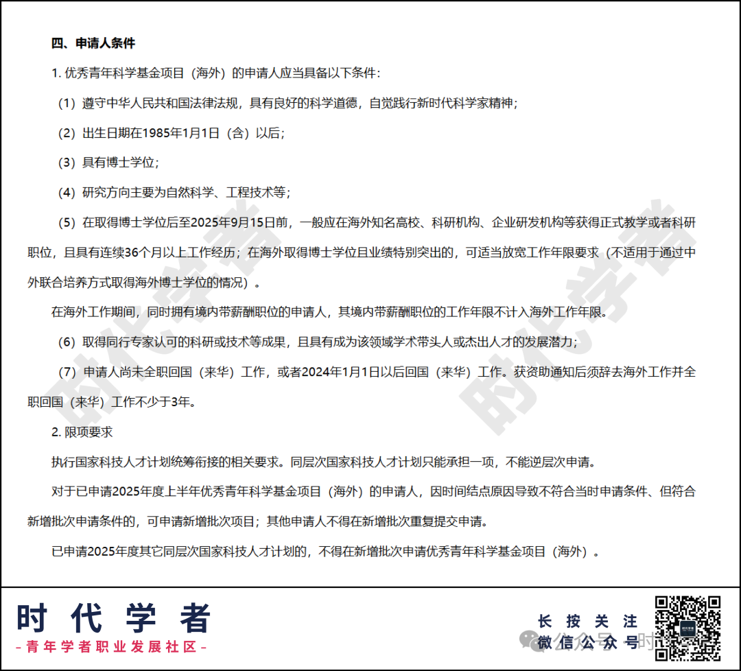
近日,有新增批次申请人陆续反馈收到通知要求提交补充材料。补充材料环节一般针对在形式审查过程中发现的,没有充分证明符合本年度申请资格的事项,或因疏漏错误需重新提交的情形。例如:海外工作经历时长或当前任职状态无法确认;身份证明、学历学位证书上传材料上传错误;需要签署日期的材料有误等等。
申请阶段通过附件材料上传的必填项材料是与形式审查最为直接相关的内容,在本年度申请阶段,时代学者曾针对附件给大家介绍过相关调整及注意事项,其中提到了2025海优申请书附件信息第一项调整为“全部身份证、护照或其他身份证明材料”。这是今年加强申请人信息核查非常明确的要求,在今年上半年批次的补充材料环节,也确实有相当部分的申请被要求补充全部的身份证明材料,新增批次中同样也有申请人遇到这一问题。另外,也有部分申请人存在海外工作经历时间不能充分证明的情形,因此被要求补充与教育、工作经历相关材料或情况说明。特别是可能存在海外期间同时在境内有带薪酬职位的情况,需要解释清楚。

也有申请人问补充材料是否意味着有很大机会上会?事实上,形式审查主要是为了核查申请人是否符合申请资格,无法直接反映到评审过程进展情况。但补充材料须引起申请人足够重视,一方面按要求时间节点尽早提交,不要错过时间;另一方面提供证明尽量充分。尤其是针对身份信息、海外任职年限、回国(来华)时间等关键点问题,如果无法提供有效证明材料清楚说明,可能会失去继续进入下一阶段的资格。
最后,预祝被要求补材料的申请人都顺利通过形审!
![]()
有意了解海外优青申报或其他引才项目申请的人才,可以扫描右下方二维码,添加时代学者工作人员微信(微信号:shidaixuezhe2),咨询项目申请事宜。

