刚刚,2026年度国家自然科学基金申请指南正式发布!面上项目、青年科学基金项目(A类、B类、C类)等项目的具体要求细节也同时公布。
其中,青年科学基金项目(A类)提到:为加大对优秀青年人才的倾斜支持,及早发掘培养有潜力的基础研究领军人才,2026年,青年科学基金项目(A类)对于未满35周岁的男性申请人[1991年1月1日(含)以后出生]和未满38周岁的女性申请人[1988年1月1日(含)以后出生]单独组织评审,实施长周期稳定支持。对于上述申请人,允许申请时尚未在国内正式工作,但应与依托单位签订工作合同或意向性工作协议。如项目获批,应在2026年11月底前正式到依托单位工作,逾期将作终止处理。
指南PDF版本可在时代学者公众号后台输入“2026指南”获取!
2026年度国家自然科学基金改革举措:

面上、青年C类、青年B类、青年A类、外国学者研究基金项目指南如下,其它类别的指南信息可在时代学者整理的pdf文件中获取。
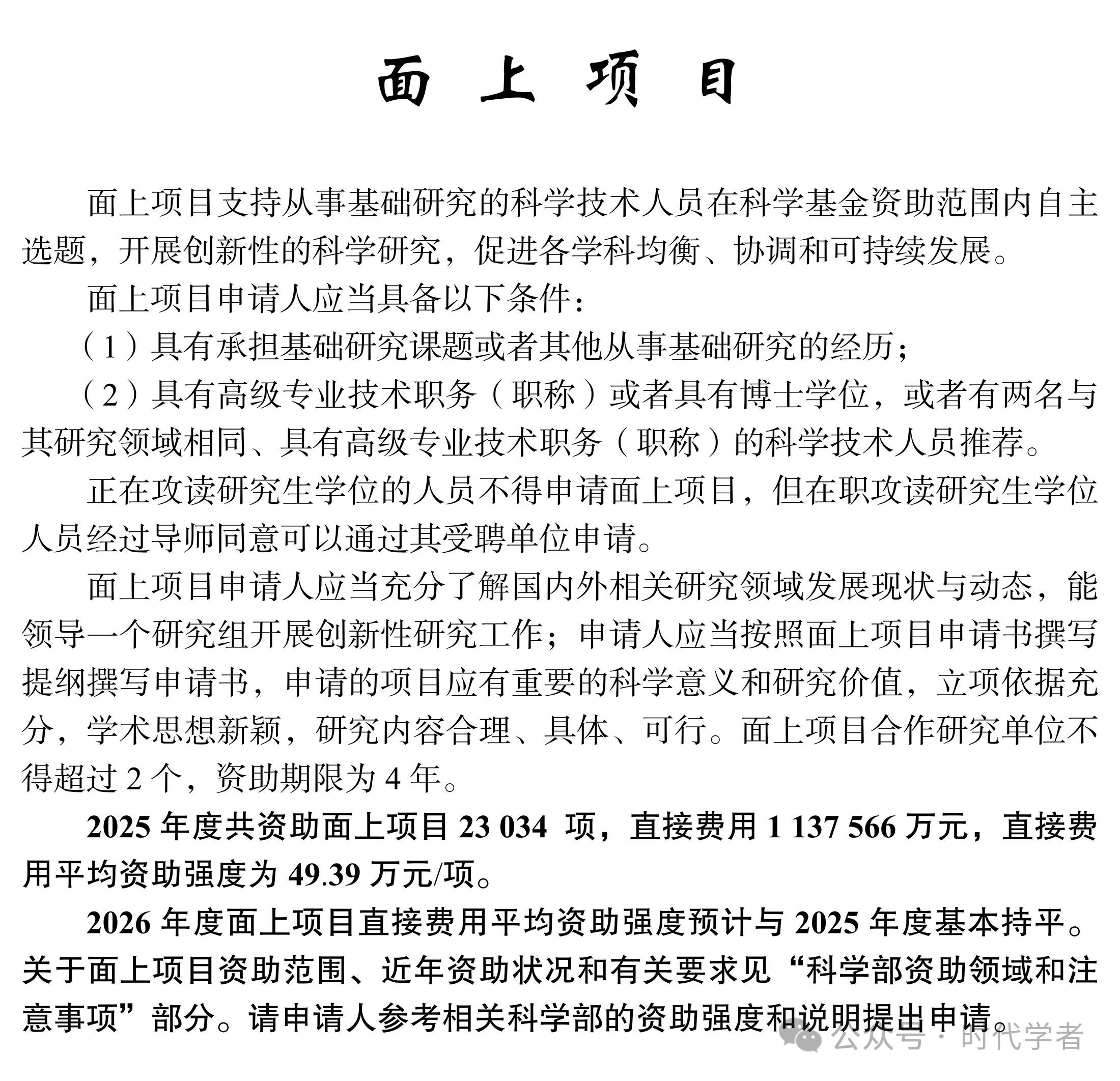
面上项目

青年科学基金项目(C类)

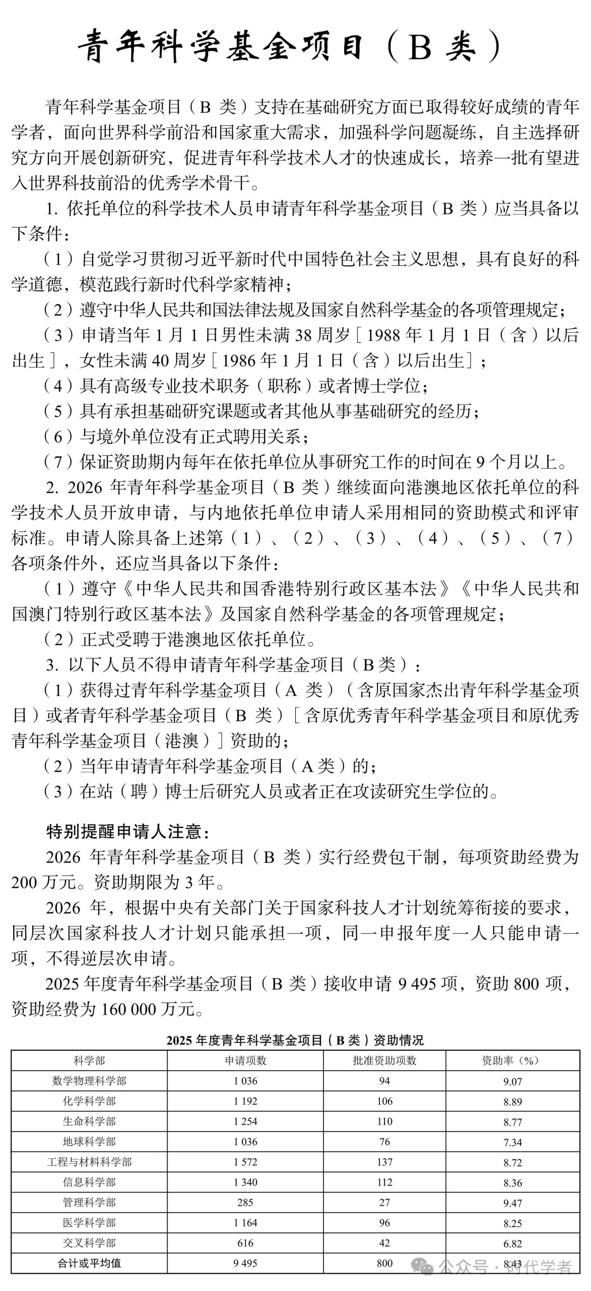
青年科学基金项目(B类)

青年科学基金项目(A类)

![]()
时代学者每年都会围绕海外优青项目申请建立申请交流群,跟踪解读海优政策、组织宣讲交流答疑,计划申请2026年海外优青项目的申请人可以添加时代学者工作人员微信:shidaixuezhe2申请加入申报交流群(仅限申请人),需要申请项目评估、匹配依托单位或2025海外优青申请书空白模板的海外学者也可以扫码交流。


