海外优青项目申请材料准备环节,如果申请人申请时尚未回国(来华)工作或已回国但未正式受聘依托单位,需要与单位签订一份意向性协议作为附件材料上传,首次接触项目申请的海外学者对于“意向性协议”不太了解,主要关注的是为什么要签署这样一份材料,以及与合同相比是否具有法律约束力等问题。
这里再和大家介绍一下:
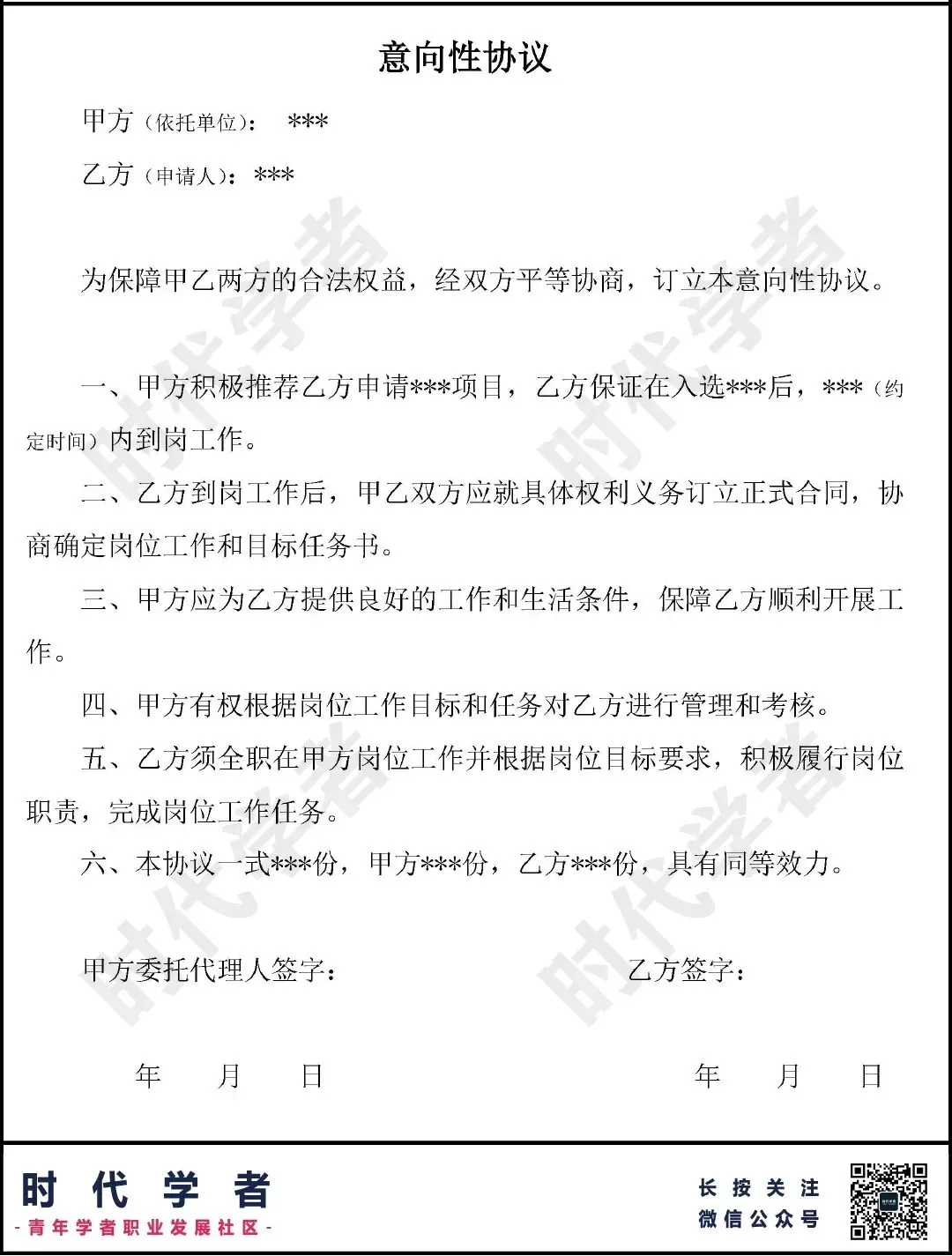
根据2025指南申报说明部分表述,“符合条件的申请人,可按照项目指南要求,与依托单位签订工作合同或者意向性协议”。意向性协议,顾名思义,通常是概括性描述合作的框架、原则、已达成一致的事项、有待进一步探讨的事项以及下阶段拟进行商讨的事项、具体时间、步骤等等。因此,在实际操作中,意向性协议往往比较简单概括。例如:
上面的这份示例,主要约定了依托申请项目及入选后应到岗时间,其他均为概括性描述,是比较常规的版本。目前意向性协议无统一要求,由各依托单位自行准备。有的是简单的框架性协议,有的会详细列出入选后的薪酬标准、科研经费配套、生活补贴、实验办公场地、招生资格及名额等内容。
意向性协议的目的是确认申请人与依托单位就依托申请海外优青项目达成一致这一事实。签署协议后既约束申请人仅通过该单位申请项目而不会中途更换依托单位,也保障了申请人能够在符合申报条件的情况下获得依托单位的支持而正式提交申请。依托单位所提供的意向性协议大多是针对这一人才项目的统一版本,即与所有尚未签订正式工作合同的申请人签署的都是一样的,因此很难像正式工作合同一样因人而异。
而在申请人方面,有的申请人将意向性协议近似等同工作合同,认为应该体现具体细节;也有些申请人担心入选后不能兑现待遇,因此希望越详细越好,作为日后签订正式工作合同的依据。这种担忧不无道理,确实存在待遇无法兑现的情形。
但是,这里需要注意的一点是意向性协议的法律效力问题。一般来说要根据具体条款来判断双方是否有受约束的意思表示。如果条款有具体权利和义务,例如明确的薪资、岗位、合同期限等,是会被认为构成本约,有法律约束力;如果缺少受其约束的意思表示,只是约定在将来一定期限内订立正式合同,则可能被认为是预约合同,仅为磋商性文件。为避免歧义,此类意向性协议一般会明确表示不具有法律约束力。
另外,劳动关系类合同都是有明确法律规定的,如果不具备相关基本要素,则不构成建立劳动关系的合同。因此意向性协议不一定能构成劳动或劳务关系合同。虽然双方签订意向性协议能够形成一定信赖,违约的话可能承担一定的缔约过失责任,但由于缺乏明确的违约责任条款,往往无法实质性约束依托单位。
还有尚在海外的申请人依托申报项目“申请-评审-建议入选-正式到岗-入选”整个时间周期较长,依托单位的引进政策可能会有调整,调高或调低待遇的可能性都存在,而申请人正式到岗时执行的政策按意向性协议还是到岗当年度政策也有不同的说法和争议。
当然,也有申请人问如果今年依托这家单位申请,但未入选,那么第二年是否还要受这份意向性协议的约束,还要依托同一家单位申请?实际上意向性协议内容一般只就当年度申请达成意向,因此第二年换单位也是没有问题的。
总之,关于意向性协议如何写、怎么签、简单也好、复杂也罢,申请人一旦确定了依托单位,基本上当年度只能跟随依托单位的节奏走,没有太多调整的空间。因此申请人在联系依托单位时要多了解、多沟通,也希望依托单位承诺的待遇都能兑现。
2026年海外回国人才项目申请季
时代学者面向领军人才(海外教授/副教授、研究员、资深研究科学家)、青年人才(海外优青等)提供海外人才引进全过程服务(点击详细了解),欢迎添加时代学者工作人员(微信号:shidaixuezhe2)预约【回国评估】,详细了解适配政策、咨询配套资源申请。
评估交流
人才优势定位
不同职业阶段回国项目机会
回国平台及落地发展契合度
意向单位支持政策及引才需求
……
扫描下方二维码 预约回国评估


